《“新基建”发展白皮书》(摘选)
《“新基建”发展白皮书》(摘选)
近日,赛迪研究院电子信息研究所发布了业内首个新基建白皮书《“新基建”发展白皮书》。白皮书详细梳理并阐述了新基建的内涵、意义、建设内容和带动效应,预测新一轮投资风口,分析提出了“新基建”推进过程中关于投资主体、区域布局、网络安全等需遵循的路径原则,并分别从政府和企业的角度提出若干措施建议。
“新基建”的概念内涵
“新基建”是与传统的“铁公基”相对应,结合新一轮科技革命与产业变革特征,面向国家战略需求,为经济社会的创新、协调、绿色、开放、共享发展提供底层支撑的具有乘数效应的战略性、网络型基础设施。“新基建”包括5G基建、特高压、城际高速铁路和城市轨道交通、新能源汽车充电桩、大数据中心、人工智能、工业互联网等七大领域。
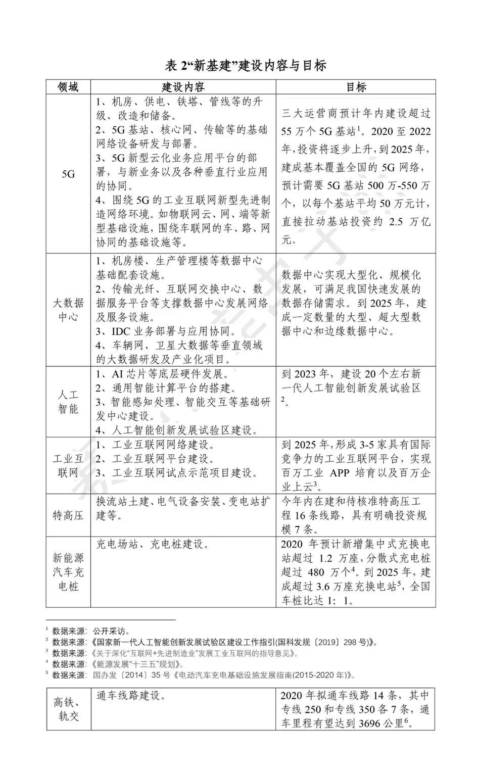
“新基建”建设内容与目标

报告指出:在5G方面,2025年建成基本覆盖全国的5G网络,预计需要5G基站500万~550万个,直接拉动基站投资约2.5万亿元。5G产业链涵盖广泛,预计2025年带动全产业链相关投资累计超5万亿元。
在人工智能方面,预计到2025年,人工智能基础设施建设新增投资约为2200亿元。人工智能基础设施建设将带动计算机视觉、自然语言处理等技术快速进步,促进智慧医疗、智慧交通、智慧金融等产业快速发展,预计2025年核心产业规模超过4000亿元。
在工业互联网方面,预计到2025年,形成3~5家具有国际竞争力的工业互联网平台,实现百万工业App培育以及百万企业上云,新增投资规模将超6500亿元。工业互联网基础设施赋能传统工业、向智能制造转型升级,预计2025年带动相关投资超万亿元。
数据中心可满足我国快速发展的数据存储需求。到2022年预计新增投资1.5万亿元。大数据中心为驱动力基础设施,将带动云计算、物联网产业快速发展,预计2022年带动相关投资超3.5万亿元。
众谊越泰旗下的“安特泰”智慧机柜系列产品,具有可靠环境保障、远程集中监控、设备在线追踪和智能运维检修等高级功能,可为“新基建”提供安全可靠的基础环境设施。